#HK5005. 「POI2013 R1」多饮之旅 Multidrink
「POI2013 R1」多饮之旅 Multidrink
题目描述
题目译自 XX Olimpiada Informatyczna — I etap Multidrink
Bajtazar 居住在以奶吧闻名的 Bajtow,每处路口都有一家奶吧。一天,他突发奇想,决定进行「奶吧多饮」之旅,逐一造访每家奶吧,且每家仅一次。Byteasar 希望规划一条路线,确保下一家奶吧始终与前一家相距不超过两条街道。
Bajtow 的路口编号从 到 ,所有街道双向通行,任意两路口间有唯一路径,不重复经过任何路口。Bajtazar 从路口 出发,最终到达路口 。
你的任务是找出一条满足 Bajtazar 要求的路线,或确认无此类路线。

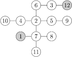
满足任务条件的路线示例为:。

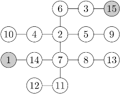
不存在任何满足任务条件的路线。
输入格式
第一行包含一个整数 ,表示 Bajtow 的路口数。
接下来的 行,每行包含两个不同整数 ,表示连接路口 和 的街道。
输出格式
若无满足 Bajtazar 要求的路线,输出一行一个字符串 BRAK。
否则,输出 行,第 行包含路线第 个路口的编号。第一行必须为 ,第 行必须为 。
12
1 7
7 8
7 11
7 2
2 4
4 10
2 5
5 9
2 6
3 6
3 12
1
11
8
7
4
10
2
9
5
6
3
12
15
1 14
14 7
7 8
7 11
7 2
2 4
4 10
2 5
5 9
2 6
3 6
3 15
11 12
8 13
BRAK
数据范围与提示
对于 的数据,。